亲爱的同学们:
2025–2026学年勤工助学岗位已开放申请。课余时间赚一份生活费,也收获一段实打实的实践经历。
岗位有限,简历速投,把下一程成长安排得明明白白。
一:招聘对象
面向学校家庭经济困难学生,即获得当学年国家奖学金、励志奖学金、助学金(含服兵役国家助学金)或家庭突遭变故的困难学生,愿意通过劳动获得报酬,且符合岗位要求的全日制在校学生。
二:招聘基本条件
(一)热爱祖国,品行端正,诚实守信,无违法违纪行为,未受过校级警告及以上处分。
(二)学习态度端正,学有余力,能保证顺利完成学业。申请者当学期综合素质测评合格等级以上。
(三)身体健康,责任心强,能胜任所申请岗位的工作要求。
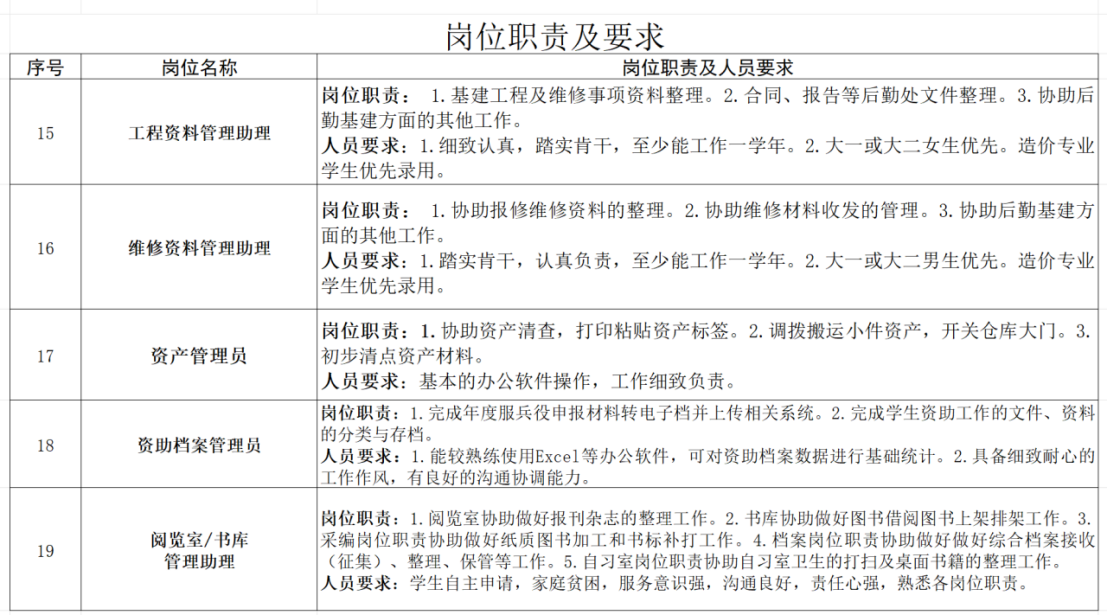
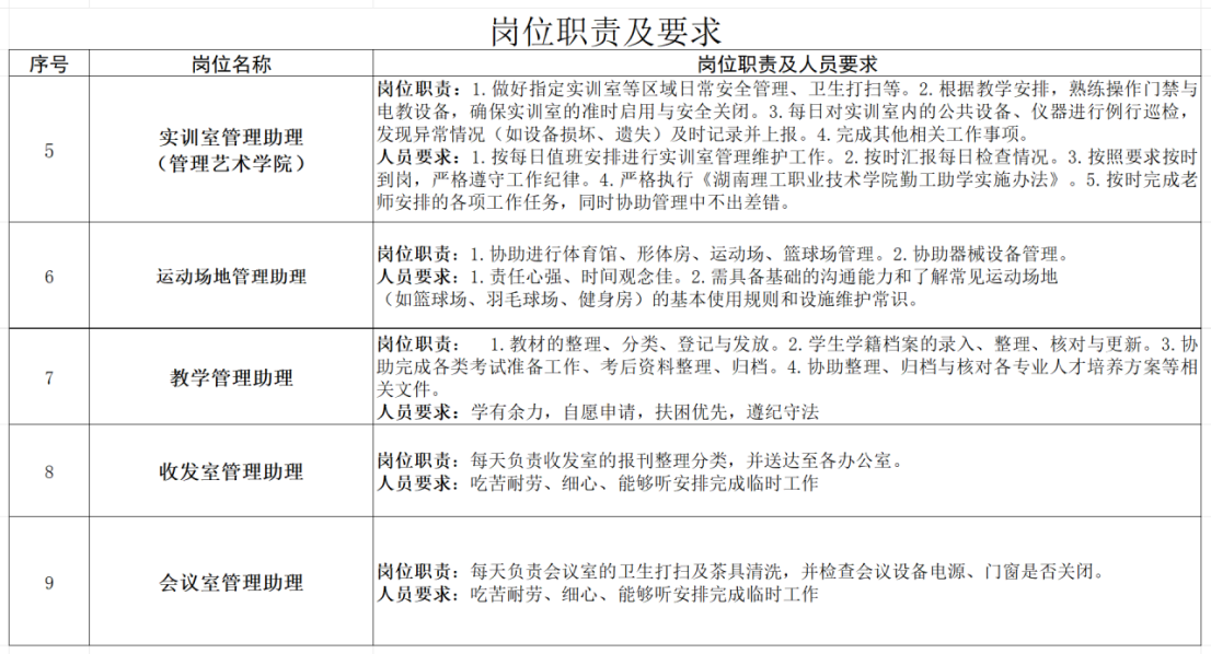
三:招聘岗位及岗位要求

四:工作待遇
采用小时计酬制。每周不超过8小时,每月不超过20个小时。月工资≤20*小时工资(当年度标准),2025年小时工资标准是22元/小时。
五:工作要求
1.学生被录用后,无故未按约定到岗的,将纳入勤工助学黑名单,一学年内不得申请任何勤工助学岗位。
2.勤工助学岗位设置一个月试用期,由用工单位对学生的工作态度、任务完成质量、纪律遵守情况等进行综合考核。试用期表现合格者正式录用,不合格者将终止用工关系,试用期薪酬按约定标准发放。
3.学生若违反《湖南理工职业技术学院勤工助学实施办法》及用人单位管理规定,将视情节严重程度给予批评教育、警告、扣减部分薪酬直至取消其勤工助学资格。被取消资格的学生,一学年内不得再次申请勤工助学岗位。
4.学生被正式录用后,不得中途离职;确需申请离职的,应提前一个月书面告知用工单位。
六:报名安排
1.有意愿报名勤工助学岗位的同学填写《学生勤工助学申请表》(见附件)。
2.突遭家庭变故困难学生需提交相关证明材料(如医保报销凭证和病历复印件;社区、乡镇出具的应写明遭受了什么样的自然灾害的证明书等)。
3.将完成二级学院复核意见的申请表纸质档和证明材料于11月28日(周五)前交至本人所在学院资助服务部负责老师:新能源学院张焱茜,智能制造学院窦雅珺,管理艺术学院文茗。
录取结果将通过“湖南理工职院学工部”微信公众号和学工保卫部部门网站公布。
学生勤工助学申请表:
https://www.kdocs.cn/l/ckX9koqxLLlT